奨学金返還支援制度
県・市町・中小企業等と連携した奨学金返還支援制度(企業向け)
35歳以下の方を新規に採用し、その奨学金返還支援を実施する企業を、静岡県と11市町が連携して支援します。
<県内11市町>
- 東部:伊東市、裾野市、伊豆市、長泉町
- 中部:島田市、焼津市、藤枝市、牧之原市、吉田町
- 西部:袋井市、菊川市
支援内容
奨学金を返還中または将来において返還することが確定している従業員(支援対象者)を支援するため、手当等の支給または代理返還を行う中小企業に対し、静岡県と11市町が連携して補助金を支給します。

対象企業の要件
企業者等中小企業等経営強化法第2条第2項に規定する中小企業者等であること、かつ、以下の要件を満たすことが必要です。
(1)静岡県内に本店または主たる事務所を有する者
(2)申請先の市町内に事務所を有する者
(3)申請先の市町に対し、中小企業等奨学金返還支援事業に係る補助金を申請する日の3年前から当該申請する日の前日までの間に、労働関係法令に違反していない者
(4)静岡県税及び県内の市町村税に未納がない者
(5)風俗営業等の規制及び業務の適正化等に関する法律第2条に規定する風俗営業(麻雀屋、パチンコ屋、ゲームセンター及び料理旅館等飲食を伴うもので明らかに食事の提供が主目的なものは除く)又は性風俗特殊営業を営む者でないこと。
(6)静岡県暴力団排除条例第2条に規定する暴力団又は暴力団員等でないこと。また、暴力団または暴力団員等と関係を有する者でないこと。
対象従業員の要件
支援事業者に採用され、市町内の事業所に勤務している雇用期間の定めのない従業員(試用期間を含む)であって、次に掲げる要件のいずれにも該当する者であることが必要です。
(1)支援事業者に雇用された日(以下「雇用日という)において、奨学金を返還中であること、または将来において返還することが確定していること。
(2)雇用日以後に市町内に住民登録があること。(伊東市、裾野市、伊豆市のみの要件)
(3)支援事業者が従業員の奨学金返還を支援する制度を設けた日、静岡県中小企業等奨学金返還支援事業費補助金交付要綱の施行日またはこの要綱の施行日のいずれか遅い日以降に採用された者であること。
(4)支援事業者から奨学金返還の支援を受ける日の属する年度の3月31日において、35歳以下であること。
(5)雇用日の属する年度の初日から5年を経過した者でないこと。
(6)事業主と同居している3親等以内の親族でないこと。ただし、勤務実態及び勤務条件が当該者以外の従業員と同様であると認められる場合は、この限りでない。
(7)役員その他の事業主と利益を同一にする地位の者でないこと。
(8)その他、支援対象者とすることが適当でないと知事又は市(町)長が認めた者でないこと。
支援の対象となる奨学金
以下の奨学金が対象となります。
(1)独立行政法人日本学生支援機構が貸与する奨学金
(2)地方公共団体、大学、民間企業その他の奨学金貸与機関が貸与する奨学金。ただし、静岡県医学修学研修資金、静岡県看護職員修学資金貸付金、静岡県保育士修学資金貸付金、静岡県介護福祉士修学資金貸付金その他の学資金で、特定の職種へ就職した場合または特定の地域に居住した場合その他一定の要件に該当した場合に返還の全部または一部が免除されることとなるものを除く。
補助の対象及び補助率(額)
(1)補助の対象は、支援事業者が行う1月から12月までの期間における中小企業等奨学金返還支援事業に要する経費とする。
ただし、令和8年度においては令和8年4月1日から令和8年12月31日まで。
(2)補助率(額)は、支援対象者1人当たり、支援事業者が前項に掲げる事業に要する経費の3分の2以内。ただし、支援対象者が当該年において奨学金の返還に要し、または返還することとされている額の合計額の3分の1以内とし、8万円を限度とする。※
※申請先市町によっては、支援額が異なる場合があります。詳しくは申請先市町にお問い合わせください。
事業実施(予定)の市町
本事業は静岡県と各市町が連携して実施しています。令和8年5月1日現在の実施(予定)の市町は次のとおりです。
| 東部 | 伊東市、裾野市、伊豆市、長泉町 |
|---|---|
| 中部 | 島田市、焼津市、藤枝市、牧之原市、吉田町 |
| 西部 | 袋井市、菊川市 |
申請受付、申請に必要な書類等
支援対象者に支援をしようとする日の2週間前または交付の決定をする日の属する年度の12月10日のいずれか早い日までに、必要書類を市町に提出してください。
なお、交付の決定をする日の属する年度の4月30日までに交付申請書が提出された申請については、当該年の1月1日に遡って補助の対象とすることができます。
(1) 交付申請書(様式第1号)
(2) 事業計画書(様式第2号)
(3) 申立書(様式第2号別紙1)
(4) 同意書(様式第2号別紙2)
(5) 奨学金返済支援手当等の支給根拠となっている内部規定等の写し
(6) 雇用契約書等雇用関係及び雇用形態が確認できる書類の写し
(7) 支援対象者の奨学金返還額がわかる書類の写し
(8) その他、申請先市(町)長が必要と認める書類
申請の流れ

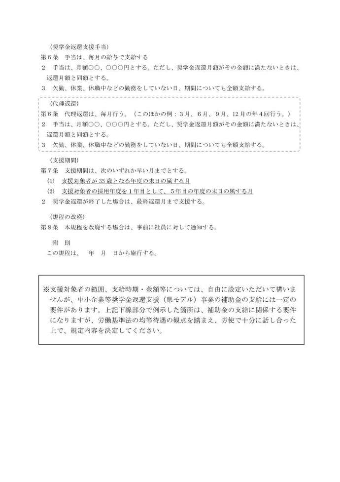
就業規則等の記載例
本制度を利用する場合、奨学金貸与期間の代理返還制度を利用する方法と、手当等として従業員に直接金銭を支給する方法があります。いずれの場合も、就業規則等を整備する必要があります。
規則を定めていただくにあたっては、制度の対象の範囲、手当等の支給時期、金額等を記載していただく必要があります。
規則を作成する際のご参考としてください。



実施市町の問い合わせ先
以下、4市町はホームページを準備中
- 伊東市 産業課 0557-32-1734
- 藤枝市 産業政策課 054-643-3165
- 吉田町 産業課 0548-33-2121
- 袋井市 産業未来課 0538-44-3136
実施要領等
-
静岡県中小企業等奨学金返還支援事業費補助金交付要綱 (PDF 110.2KB)
-
静岡県中小企業等奨学金返還支援事業費補助金チラシ (PDF 1.1MB)
-
奨学金返還支援制度申請の手引き (PDF 790.3KB)
-
奨学金返還支援制度導入に向けた事業者向け説明資料 (PDF 789.6KB)
制度対象企業
本制度の対象企業は以下のとおりです。(50音順)
菊川市
牧之原市
PDFファイルをご覧いただくには、「Adobe(R) Reader(R)」が必要です。お持ちでない方はアドビ株式会社のサイト(新しいウィンドウ)からダウンロード(無料)してください。
このページに関するお問い合わせ
経済産業部就業支援局産業人材課
〒420-8601 静岡市葵区追手町9-6
電話番号:054-221-2817
ファクス番号:054-271-1979
sangyo-jinzai@pref.shizuoka.lg.jp
