妊孕性(にんようせい)温存療法支援事業
静岡県では、将来子どもを産み育てることを望む小児・AYA世代のがん患者等が希望をもってがん治療等に取り組めるように、妊孕性温存療法(及び温存後生殖補助医療)に要する費用の一部を補助する制度を実施しています。
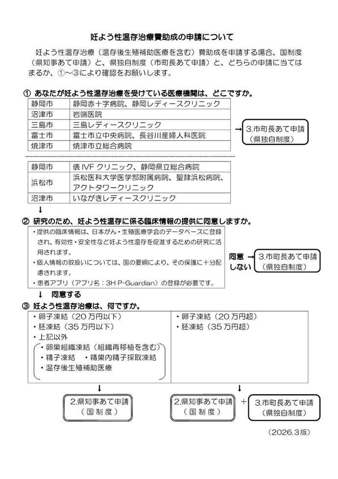
がん治療等に伴い妊孕性温存療法を受けられた方は、一度お住まいの市町にご相談ください。
国制度(県知事あて申請)と県独自制度(市町長あて申請)のどちら(又は両方)に当てはまるかは、下表を御参照ください。

1.補助の対象となる妊孕性温存療法
(妊孕性温存療法)
- 胚(受精卵)凍結に係る治療
- 未受精卵子凍結に係る治療
- 卵巣組織凍結に係る治療(組織の再移植を含む)
- 精子凍結に係る治療
- 精巣内精子採取術による精子凍結に係る治療
(温存後生殖補助医療)
- 凍結した胚(受精卵)を用いた生殖補助医療
- 凍結した未受精卵子を用いた生殖補助医療
- 凍結した卵巣組織を用いた生殖補助医療
- 凍結した精子を用いた生殖補助医療
2.県知事宛て申請
(1)補助の対象となる方
以下の全てを満たしている方が対象になります。
- 妊孕性温存療法の凍結保存時、又は温存後生殖補助医療の開始時に43歳未満の方
※胚(受精卵)凍結に係る治療又は温存後生殖補助医療の場合、婚姻関係にある方が対象となります。 - 申請時点で静岡県内に住所を有している方
- 次のいずれかのがん等原疾患治療を受けている、又は受けた方
- 「小児・AYA世代がん患者の妊孕性温存に関する診療ガイドライン」(日本癌治療学会)の妊孕性低下リスク分類に示された治療
- 長期間の治療によって卵巣予備能の低下が想定されるがん疾患:乳がん(ホルモン療法)等
- 造血幹細胞移植が実施される非がん疾患:再生不良性貧血、遺伝性骨髄不全症候群(ファンコニ貧血等)、原発性免疫不全症候群、先天代謝異常症、サラセミア、鎌状赤血球症、慢性活動性EBウイルス感染症等
- アルキル化剤が投与される非がん疾患:全身性エリテマトーデス、ループス腎炎、多発性筋炎・皮膚筋炎、ベーチェット病等
- 県が指定する医療機関の生殖医療を専門とする医師及び原疾患担当医師により、妊孕性温存療法に伴う影響について評価を行い、生命予後に与える影響が許容されると認められた方
※がん治療等の治療前を基本としますが、治療中又は治療後であっても医学的な必要性がある場合には対象となります。
※子宮摘出が必要な場合など、本人が妊娠できないことが想定される場合は除きます。 - 妊孕性温存療法の研究への臨床情報等の提供をすることに同意する方
- 本事業の補助対象となる費用について、他制度の助成を受けていない方
(2)補助額
|
妊孕性温存療法 |
1回当たりの補助上限額 |
|---|---|
|
胚(受精卵)凍結に係る治療 |
40万円※ |
|
未受精卵子凍結に係る治療 |
40万円※ |
|
卵巣組織凍結に係る治療(組織の再移植を含む) |
40万円 |
|
精子凍結に係る治療 |
2万5千円 |
|
精巣内精子採取術による精子凍結に係る治療 |
35万円 |
|
凍結した胚(受精卵)を用いた生殖補助医療 |
10万円 |
|
凍結した未受精卵子を用いた生殖補助医療 |
25万円 |
|
凍結した卵巣組織を用いた生殖補助医療 |
30万円 |
|
凍結した精子を用いた生殖補助医療 |
30万円 |
※併せて市町への申請が必要な場合があります。「3.市町宛て申請」をご確認ください。
※補助対象の費用は、対象となる治療及び初回の凍結保存に要した医療保険適用外費用です。
ただし、入院室料(差額ベッド代等)、食事療養費、文書料等の治療に直接関係のない費用及び初回の凍結保存費用を除く凍結保存の維持に係る費用は対象外です。
(3)申請方法・提出書類
申請方法
申請書類は、申請時点で住民票を有する市町へ提出してください。
提出書類
共通
- 申請日において、静岡県に居住していたことを証明する書類(住民票の写し等(対象者が未成年である場合は、対象者のものに加え、申請者本人のもので申請者が親権者または未成年後見人であること(続柄)が分かるもの。なお、申請先の市町で確認が可能な場合は省略できるため、事前に市町担当課へお問い合わせください。))
- 補助金の振込を希望する金融機関の通帳等のカナ名義及び口座番号が確認できるものの写し
- 請求書(様式第6号)
妊孕性温存療法
- 交付申請書(様式第1号)
- 妊孕性温存療法実施証明書(様式第2号)
- 妊孕性温存療法実施医療機関の連携機関領収金額内訳証明書(様式第3号)※妊孕性温存治療の一部を連携機関で実施した場合のみ
- 原疾患治療実施証明書(様式第4号)及び化学療法および放射線治療による性腺毒性のリスク分類表(様式第4号の2)
- 両人の戸籍謄本 ※胚凍結の場合のみ
- 両人の住民票 ※胚凍結かつ事実婚の場合のみ
- 事実婚関係に関する申立書(様式第5号) ※胚凍結かつ事実婚の場合のみ
温存後生殖補助医療
- 交付申請書(様式第7号)
- 温存後生殖補助医療実施証明書(様式第8号)
- 温存後生殖補助医療実施医療機関の連携機関領収金額内訳証明書(様式第9号)※温存後生殖補助医療の一部を連携機関で実施した場合のみ
- 静岡県小児・AYA世代のがん患者等の妊孕性温存療法支援事業に係る証明書(原疾患治療実施医療機関)(様式第4号)及び化学療法および放射線治療による性腺毒性のリスク分類表(様式第4号の2)
- 両人の戸籍謄本
- 両人の住民票 ※事実婚の場合のみ
- 事実婚関係に関する申立書(様式第10号)※事実婚の場合のみ
-
交付申請書(様式第1号) (Word 19.6KB)
-
妊孕性温存療法実施証明書(様式第2号) (Word 17.5KB)
-
妊孕性温存療法実施医療機関の連携機関領収金額内訳証明書(様式第3号) (Word 12.3KB)
-
原疾患治療実施証明書(様式第4号) (Word 13.4KB)
-
化学療法および放射線治療による性腺毒性のリスク分類表(様式4号の2) (Excel 83.2KB)
-
事実婚関係に関する申立書(様式第5号) (Word 9.5KB)
-
請求書(様式第6号) (Word 9.3KB)
-
交付申請書(様式第7号) (Word 19.3KB)
-
温存後生殖補助医療実施証明書(様式第8号) (Word 17.3KB)
-
温存後生殖補助医療実施医療機関の連携金額領収金額内訳証明書(様式第9号) (Word 12.7KB)
-
事実婚関係に関する申立書(様式第10号) (Word 9.5KB)
(4)申請期限
申請は、補助対象費用の支払日の属する年度内に行ってください。
ただし、妊孕性温存療法実施後、期間を置かずに原疾患治療を開始する必要があるなどのやむを得ない事情により、当該年度内に申請が困難であった場合には、翌年度に申請することができます。
(5)交付決定通知・補助金の支払い
補助金交付の可否は、文書で通知します。
書類に不備がある場合、補助金を交付できない場合がありますので、ご注意ください。
(6)静岡県内の指定医療機関(令和7年1月30日時点)
|
医療機関名 |
所在地 |
妊孕性温存療法 | 温存後生殖補助医療 | |||||||
|---|---|---|---|---|---|---|---|---|---|---|
|
胚凍結 |
卵子凍結 |
卵巣組織 凍結 |
精子凍結 |
精巣内 精子凍結 |
凍結胚 | 凍結卵子 |
凍結 卵巣組織 |
凍結精子 | ||
|
いながきレディースクリニック |
沼津市宮前町12-11 |
〇 |
〇 |
|
〇 |
〇 |
〇 | 〇 | 〇 | 〇 |
|
俵IVFクリニック |
静岡市駿河区泉町2-20 |
〇 |
〇 |
|
〇 |
〇 |
〇 | 〇 | 〇 | |
|
総合病院聖隷浜松病院 |
浜松市中央区住吉2-12-12 |
〇 |
〇 |
〇 |
〇 |
〇 |
〇 | 〇 | 〇 | 〇 |
|
浜松医科大学医学部附属病院 |
浜松市中央区半田山1-20-1 |
〇 |
〇 |
|
〇 |
〇 |
〇 | 〇 | 〇 | |
|
アクトタワークリニック |
浜松市中央区板屋町111-2 浜松アクトタワー7階 |
〇 |
〇 |
|
〇 |
〇 |
〇 | 〇 | 〇 | |
|
静岡県立総合病院 |
静岡市葵区北安東4丁目27番1号 |
〇 | 〇 | 〇 | 〇 | 〇 | 〇 | 〇 | 〇 | |
※静岡県以外の都道府県が指定する指定医療機関で妊孕性温存治療が実施された場合も、補助の対象になります。
新規で指定医療機関の申請を希望する医療機関は、下記書類を県疾病対策課がん対策班宛て提出してください。
実施要綱等
-
静岡県小児・AYA世代のがん患者等の妊孕性温存療法支援事業費補助金交付要綱 (PDF 1.6MB)
-
静岡県小児・AYA世代のがん患者等の妊孕性温存療法支援事業実施要領 (PDF 683.0KB)
-
小児・AYA 世代のがん患者等の妊孕性温存療法研究促進事業に関するQ&A(令和7年4月7日厚生労働省健康・生活衛生局がん・疾病対策課) (PDF 219.4KB)
3.市町宛て申請
お住まいの市町にご相談ください。
PDFファイルをご覧いただくには、「Adobe(R) Reader(R)」が必要です。お持ちでない方はアドビ株式会社のサイト(新しいウィンドウ)からダウンロード(無料)してください。
このページに関するお問い合わせ
健康福祉部医療局疾病対策課がん対策班
〒420-8601 静岡市葵区追手町9-6
電話番号:054-221-3773
ファクス番号:054-251-7188
shippei@pref.shizuoka.lg.jp
